Walkie talkie Life Cycle Assessment and Redesign


Walkie talkie Life Cycle Assessment and Redesign


Understand and analysing the environmental impacts involved with each of the 5 life cycle stages. Based on these results, redesign the product to improve upon the negative environmental impacts.

Stacks Image 127

Functional unit
For one walkie to communicate over a distance of 1 kilometre for 2.5 hours per day, 3 days of the week for 4 years.

System boundaries

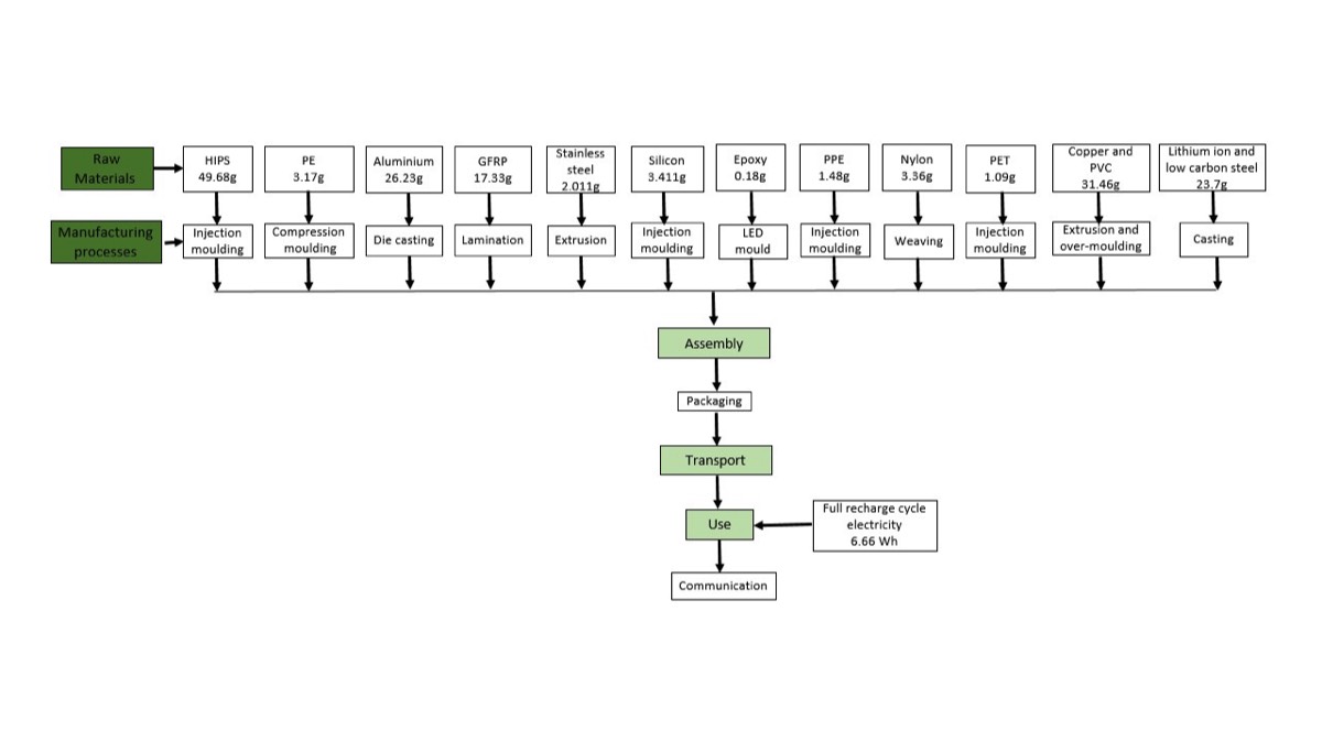
To ensure the LCA is streamlined and clear, system boundaries were stated. The diagram in the right illustrates each stage of the LCA and their impacts, all the factors within the dotted line are included.
Stacks Image 142

System boundaries flow chart


LCA inputs

Stacks Image 149




Materials and manufacturing
To distinguish the materials and the corresponding manufacturing method, the walkie talkie was disassembled and separated into individual parts.





Transport

The walkie talkie was bought on Amazon however the manual states the product was from Hong Kong, China. Due to the longest distance being covered, shipping would be the main method and lorries was the second method.
Stacks Image 156
Stacks Image 168
Use
The usage time and lifespan have been based on these being the typical usage frequency of a sporting athlete.
·       To be used over a distance of 1 kilometre
·
       A duration of 2.5 hours per week
·
       The frequency of use being 3 times per week
·       The life span of is 4 years
The walkie talkie has a 3.7 volt Li-ion rechargeable battery, therefore the amount of total electricity required to use the product for the 4 years was calculated. The charge time from empty to full is 5 hours, for the 1,800 mAh battery.
1800 * 3.7 / 1000 = 6.66 W
The total power rate per charge is 6.66 W
The walkie talkie battery can be used for up to 18 hours on one full charge. However, this time duration was given in owner’s manual as the maximum time span and depending on the usage this can be reduced.  Consequently, it was assumed it would be charged once per week to cover a range of usage rates. Also taking into consideration use during colder temperatures which would increase the discharge rate

Charged for 5 hours, once a week 52 times a year, displayed on the left image.

Disposable

The walkie talkie main body had a WEEE symbol indicating to recycle the electrical components.





The battery pack also had the same marking and additional a recycle symbol.



The cardboard packaging had a recycling symbol, however the inner plastic tray and plastic bags had not indications, assuming they end up in landfill.

Stacks Image 172

The disassembly

Stacks Image 179

All the parts of the walkie talkie

Stacks Image 183

Production flow model




Components

To gain a better understanding of all the materials being used and the components arrangements of the walkie talkie. It was disassembled and separated into individual parts, shown on the left picture.








To ensure the data from the bill of materials and manufacturing table was understood and inputted in to the Eco audit correctly, it was arranged into a flow model, presented on the left.



Once all the weights of all of the different parts where recorded, they were compiled into a pie chart presented on the right. To identify the percentages of all the used materials from the walkie talkie and its packaging. This revealed that the packaging, high-impact polystyrene and wires being a combination of copper, PVC and nickel-plated steel
Stacks Image 196

Materials frequency pie chart

LCA results from Granta Eco audit database

Stacks Image 205
Stacks Image 209




The use phase was the largest impact, consuming 60.4% of the energy and a
CO2 footprint of 57.4%. The main reasons for this result were due to the fossil fuelled electricity recharging the lithium-ion battery.


The second largest impact was the materials, consuming 36.9% of the energy and a
CO2 footprint of 40.1%, as highlighted in the graph and the table. The materials that contributed the greatest was Li-ion battery, Aluminium and HIPS .

Idea generation

The walkie talkie redesign is based on the results from the LCA assessment with ‘reduced behaviour and use impact’ and ‘reduce material impact’ being the high priority. Then the medium priority being remanufacture and reuse being, product longevity and reduce distribution impacts. For every redesign the environmental, economic and social advantages and disadvantages have been measured. To identify and quantify the most effective designs, points are awarded. Using the primary and secondary conducted research to inform the scores given. The higher the score the more successful the design is.

Reduced behaviour and use impact

Stacks Image 213
Stacks Image 217
Stacks Image 219
Stacks Image 221


Reduced behaviour and use impact

Stacks Image 225
Stacks Image 227


Product longevity

Stacks Image 229
Stacks Image 233


Product upgradability

Stacks Image 235
Stacks Image 239


Optimised end of life

Stacks Image 243

Idea selection and evaluation

The highest scoring ideas were selected with some adopting additional overlapping features from the other ideas. The selected ideas, in order of the first being more affective are as follows:
·       Charge status notification (talk time and fully charged) = 5
·
       Plug-in component connections = 4.5
·
       Recycled HIPS = 4
·       50% smaller battery that ca be powered by kinetic moment or off the back of a smart phone battery = 4.5

The final redesign idea

Based on the selected redesigned ideas with the highest positive impact on the environment and the devised product related service. A redesign that encapsulates all aspects mentioned was carried out.


Stacks Image 254








The outer casing of the walkie talkie is designed to be remanufactured HIPS, therefore white was chosen as no additional pigments are needed.







The key themes of this redesign were to reduce battery size and the charge frequency. An updated UI was added displaying the signal strength, battery level, default power mode set to eco and automatic screen brightness enabled. Also, talk time information reduces unnecessary charges. When the walkie talkie is fully charged an alarm with sound and flash the front facing led, to gain the attention of the user to preserver the battery cells, shown on the right.
Stacks Image 261


Stacks Image 268











In case of an emergence the battery from a smart phone can be connected to the walkie talkie, demonstrated on the
left. This is most effective when there is poor to no phone reception, therefore the radio wave from the walkie talkie can be used to communicate.


1.     Roller with geared cog
2.     Screen
3.     Front outer casing
4.     Roller pin
5.     Protective speaker mesh
6.     Main control buttons
7.     Generator motor
8.     Speaker driver
9.     Microphone
10.  Main PCB with LED mounted on a connector plate
11.  Power and volume switch
12.  Power and volume knob and voice control top button
13.  Antenna protective cover
14.  Antenor wire
15.  Back outer casing
16.  Battery
17.  Two M2 screws
18.  USB-C port
19.  Side button
20.  Back M2 screw
Stacks Image 275

To make the disassembly and repairability better the casing was simplified to two main halves held in place with 3 standard M2 countersunk Phillips screw and a mid-plane which the component plugs into and connect to the 50% smaller PCB. The contact between the components and the PCB are solder free making for a tool-less modular design, presented above.